Produkte
Biologische & konventionelle Landwirtschaft
Tierhaltung
Schweine
Rinder
Geflügel
Schafe & Ziegen
Siliermittel
Ackerbau und Pflanzenbau
Ackerbau
Sonderkulturen
Siliermittel
Gülle und Kompostierung
Gülle
Kompost
Über uns
News
Team
Geschichte & Vision
Organigramm
Messen
Kontakt
Shop
ÜBER UNS
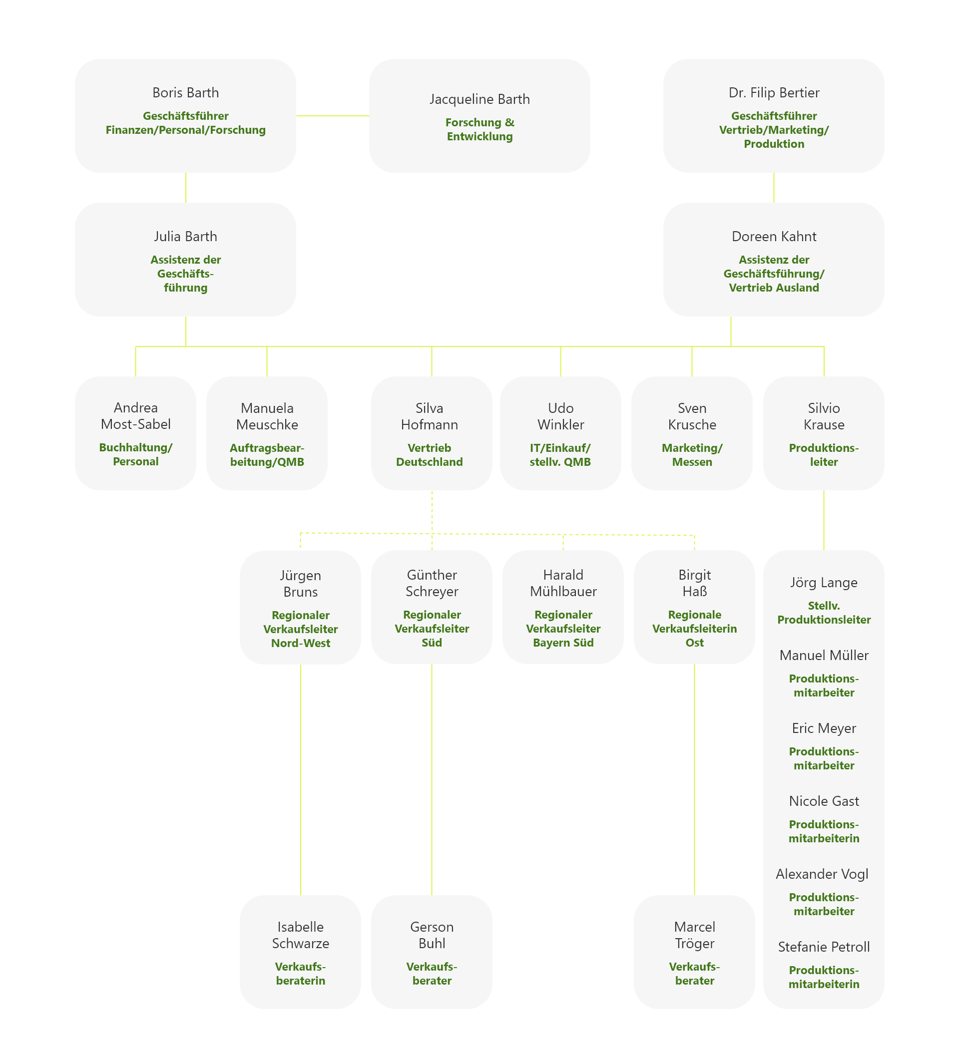
Organigramm
Vernetzt in der Landwirtschaft
Visit our Facebook
Visit our Instagram
Visit our LinkedIn
Visit our YouTube channel
© 2026 BioAktiv International GmbH
Impressum
|
Datenschutz
|
Erklärung zur Barrierefreiheit
Webdesign by
3W
angle-down
plus-circle
Icon-BioAktiv-PfeilRechts
linkedin
facebook
pinterest
youtube
rss
twitter
instagram
facebook-blank
rss-blank
linkedin-blank
pinterest
youtube
twitter
instagram